Upgrades en sistema de palpación o sensores , actualización de controladores , escalas , lectoras y software dimensional

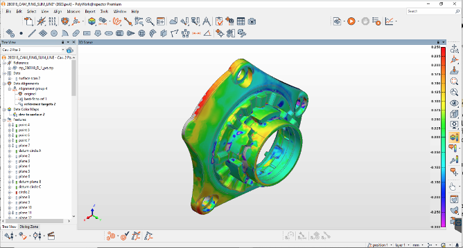
Aberlink 3d , Polyworks para Cmms y Brazos Articulado

Contáctanos

© Copyright www.calidaddimensional.com